前沿拓展:
每经记者:刘艳美 每经编辑:杨欢
,
图片来源:北京地铁
#关注终于,便利店要开进北京地铁站了
近日,一则消息让北京“打工人”兴奋不已——
据北京日报报道,今年北京将推动地铁站周边用地一体化综合开发,建设71个城市活力微中心,打造轨道上的都市生活。同时,做好站内客流组织和服务设施优化,增加便利店等增值服务。
对此,广州、上海、深圳网友一脸震惊:“欢迎北京地铁进入21世纪。”
解读:很多外地人也许难以置信:每天运送千万乘客的北京地铁,居然没有一家便利店?
其实,早在上世纪90年代,大部分城市还没有开通地铁的时候,北京地铁就可以买汉堡、牛奶甚至音像磁带。转折发生在2004年,这年出台的《北京市城市轨道交通安全运营管理办法》提出,“北京城市轨道交通已进入高速发展时期,但从现状来看,安全运营管理还存在亟待解决的问题”。基于此,办法规定地铁站厅、站台、疏散通道均禁止设立商业摊点,北京地铁从此进入无商业体时代。
地铁作为现代城市最重要的交通工具之一,对于拉动商业消费也有着极大的带动作用。发达的地铁商业,也能让城市居民的生活更加便捷、友好。对于2000多万北京常住人口来说,便利店进地铁,真的等太久了。
#动向G60科创走廊被正式纳入国家“十四五”规划
解放日报消息,日前,加快建设长三角G60科创走廊被正式纳入国家“十四五”规划。在第三十一章“深入实施区域重大战略”中的第四节“提升长三角一体化发展水平”明确提出“加快建设长三角G60科创走廊”。
图片来源:G60科创走廊官网
2019年5月,《长江三角洲区域一体化发展规划纲要》发布,明确将G60科创走廊正式上升为国家战略重要组成部分。2020年11月,六部委联合印发了《长三角G60科创走廊建设方案》,明确推进G60建设的时间表、路线图、任务书。
浙江力争5年后上市公司达千家
日前,浙江省政府网站发布《浙江省深入实施促进经济高质量发展“凤凰行动”计划(2021-2025年)》,提出力争5年新增境内外上市公司350家以上,到2025年末全省境内外上市公司达1000家,其中市值千亿元以上的10家。
嘉兴楼市调控升级:限售扩大至全市
据“嘉兴城乡建设”微信号16日消息,嘉兴市住建局15日发布《关于进一步促进房地产市场平稳健康发展有关事项的通知》,进一步完善商品住房限购政策,暂停向在全市范围内拥有一套及以上住房的非本市户籍居民家庭出售住房,顶尖、高端人才除外。扩大商品住房限制转让实施范围,从嘉兴市区范围扩大到全市范围,限制转让时间为自购买之日起满2年。
重庆出台措施遏制耕地撂荒
新华社3月16日消息,重庆市农业农村委日前印发《统筹利用撂荒地促进农业生产发展实施方案》。方案提出,对10亩以上集中连片撂荒地要落实乡镇长包片责任制,引导复耕复种;对1年以上撂荒地由乡镇人民政府向农户发放复耕提醒书,对长期撂荒的停止发放补贴,待复耕复种后重新纳入补贴范围。
近日,自然资源部强调,各地和各有关部门要持续保持高压态势,坚决遏制耕地“非农化”,坚决守住18亿亩耕地红线。
鄂州打造“航空之城”
湖北日报报道,湖北省鄂州市15日在该市临空产业展示中心举行招商引资暨招才引智现场推介会,19个总投资超过350亿元人民币的产业项目签约落户,当地政府官员称,该市正依托亚洲第一个专业货运机场——鄂州花湖机场大力发展临空经济,奋力打造一座航空之城。
2018年2月,鄂州花湖机场获批新建,这既是全球第四个、亚洲第一个专业货运机场,也是中国第一个获批建设的货运枢纽机场,计划于2021年投入运营。
#数读浙江哪里人最有钱?
近日,浙江省统计局公布2020年全省90个县(市、区)相关经济指标,包括GDP、一般公共预算收入及人均可支配收入等。
从代表城市综合实力的GDP来看,杭州市余杭区“一枝独秀”,2020年GDP达3051.61亿元,是唯一迈过3000亿门槛的县市区。其一般公共预算收入在所有县市区中也排名最高。紧随其后,宁波鄞州区、北仑区、慈溪市GDP都在2000亿元级别。整体来看,GDP过千亿的县市区共有24个,一般公共预算收入过百亿县市区共有14个。
在全体居民人均可支配收入方面,浙江总体而言较高,共有79个县市区超过全国平均水平(不含温州龙港市,未公布),40个县市区超过全省平均水平。
在排名前十位城市中,杭州占6席,宁波占2席,其中杭州西湖区最高,达到73743元;排名后十位城市中,衢州、丽水各占3席,温州占2席,其中最低的是衢州市开化县,仅为28699元。值得注意的是,杭州、温州、金华既有县市区进入前十位,也有县市区进入后十位。
2020年,全国居民人均可支配收入为32189元,浙江省全体居民人均可支配收入为52397元,在31个省份中仅次于上海、北京。
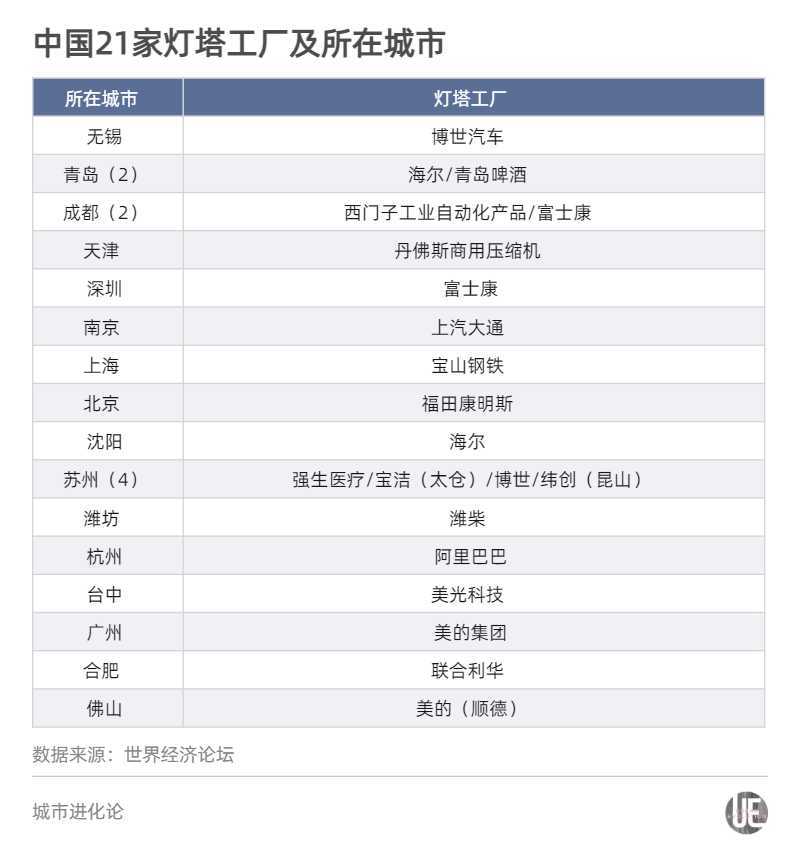
中国哪些城市拥有“灯塔工厂”?3月15日,世界经济论坛在瑞士日内瓦宣布,“全球灯塔网络”迎来15家新成员,其中5家来自中国,包括博世(中国苏州)、富士康(中国成都)、美的(中国顺德)、青岛啤酒(中国青岛)、纬创(中国昆山)。
图片来源:世界经济论坛
自2018年起,世界经济论坛联合麦肯锡从全球上千家工厂中评选认证具有表率意义的“灯塔工厂”,至今仅有69家工厂获此殊荣,其中中国“灯塔工厂”共有21家,全球最多。
“灯塔工厂”是工业互联网落地的标杆。纵观全球“灯塔工厂”,既有海尔、西门子、施耐德、博世为代表的制造业巨头,也有阿里巴巴这样的互联网大咖,它们被视为第四次工业革命的领路者,也是数字化制造的标杆。
#人事国务院任免国家工作人员
新华社北京3月16日电 国务院任免国家工作人员。
任命左力(女)为司法部副部长;任命熊茂平为国家市场监督管理总局副局长;任命王灵桂为中国社会科学院副院长;任命肖远企为中国银行保险监督管理委员会副主席;任命孙建立为国家信访局副局长;任命张昕为国家矿山安全监察局副局长;任命李兆宗为国家保密局局长;任命尹宗华为中央人民政府驻香港特别行政区联络办公室副主任;任命张伟为中国残疾人联合会执行理事会副理事长。
免去叶建春的水利部副部长职务;免去蔡昉的中国社会科学院副院长职务;免去黄洪、祝树民的中国银行保险监督管理委员会副主席职务;免去徐思鸣的国家信访局副局长职务;免去田静的国家保密局局长职务;免去贾勇的中国残疾人联合会执行理事会副理事长职务。
每日经济新闻
拓展知识:
标题:北仑西门子洗衣机售后维修电话(北仑西门子冰箱维修)
地址:http://www.cdaudi4s.com/kongdiao/weixiuzixun/8542.html


