前沿拓展:
谈及世界工业机器人,就绕不开以发那科、库卡、ABB、安川电机为代表的四大家族,在亚洲市场,它们同样举足轻重,更占据有中国机器人产业70%以上的市场份额。那么,机器人四大家族的产品都有哪些各自的特点,优劣势分别是什么?
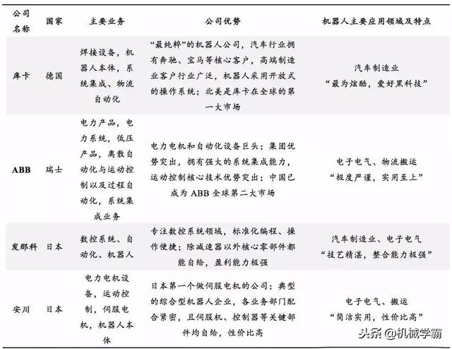
四大家族在各个技术领域内各有所长,ABB 的核心领域在控制系统,KUKA 在于系统集成应用与本体制造,发那科在于数控系统,安川在于伺服电机与运动控制器领域。
瑞士ABB
ABB总部坐落于瑞士苏黎世。业务涵盖电力产品、离散自动化、运动控制、过程自动化、低压产品五大领域,以电力和自动化技术最为著名。ABB强调机器人本身的整体性,以其六轴机器人来说,单轴速度并不是最快的,但六轴一起联合运作以后的精准度是很高的。
核心领域
ABB的核心技术是运动控制系统,这也是对于机器人自身来说最大的难点。掌握了运动控制技术的ABB可以轻易实现循径精度、运动速度、周期时间、可程序设计等机器人的性能,大幅度提高生产的质量、效率以及可靠性。
技术:算法最好,但略贵
ABB最早是从变频器开始起家,在中国,大部分的电力站和变频站都是ABB做的。对于机器人自身来说,最大的难点在于运动控制系统,而ABB的核心优势就是运动控制。可以说,ABB的机器人算法是四大主力品牌中最好的,不仅仅有全面的运动控制解决方案,产品使用技术文档也相当专业和具体。
据悉,ABB的控制柜随机附带Robot Studio软件,可进行3D运行模拟以及联机功能。与外部设备的连接支持多种通用的工业总线接口,也可通过标注输入输出接口实现与各种品牌焊接电源、切割电源、PLC等的通讯。此外,ABB的控制柜还可以自由设定起弧、加热、焊接、收弧段的电流、电压、速度、摆动等参数,可自行设置实现各种复杂的摆动轨迹。
ABB还讲究机器人的整体特性,在重视品质的同时也讲究机器人的设计,但众所周知的是,配备高标准控制系统的ABB机器人价格都很贵。此外,有不少的企业反应在四大主力品牌中,ABB的交货期是最长的。
国内市场分析
ABB在国内实行高举高打的策略,注重与中国大客户的合作。华为、长虹、拓斯达分别是3C家电行业应用端和集成商的领头羊,在行业内具有风向标的作用,可以看出ABB对3C行业重视程度很高。其未来的产品将更多融合智能化、互联化、大数据等先进技术。本体企业开始走向应用端,与系统集成商的关系将会更加密切;同时,本体企业自身也开始注重集成应用的开发。
德国库卡(KUKA)
德国库卡于1898年在德国奥格斯堡建立,最初主要专注于室内及城市照明,不久后开始涉足其他领域。库卡公司主要客户来自汽车制造领域,同时也专注于向工业生产过程提供先进的自动化解决方案,更涉足于医院的脑外科及放射造影。
核心领域
库卡机器人可用于物料搬运、加工、点焊和弧焊,涉及到自动化、金属加工、食品和塑料等产业。
技术:操作简单,但故障率较高
美的收购库卡的事件可谓让库卡火了一把。如果说ABB是汽车中的奔驰,那么库卡就是汽车中的宝马,虽说同是高端汽车,但是宝马的返修率要高于奔驰。
据悉,相对于ABB、发那科等机器人,库卡机器人的返修率是较高的。有知情人士反应,曾使用过库卡的机器人,几乎每天都有一台机器人出故障。
库卡在国内销售的优势在于二次开发做的好 ,就算是完全没有技术基础的小白一天之内就可以上手操作;在人机界面上,为了迎合中国人的习惯,库卡做得很简单,就像玩游戏机一样好用,相比较之下,日系品牌的机器人的控制系统键盘很多,操作略显复杂。
值得一提的是,库卡在重负载机器人领域做的比较好,在120KG以上的机器人中,库卡和ABB的市场占有量居多,而在重载的400KG和600KG的机器人中,库卡的销量是最多的。
国内市场分析
KUKA目前正在加快布局中国市场本土化服务,开拓西南新领地,未来在汽车装备领域将持续发力。而美的收购KUKA事件已被载入史册,对两大品牌的影响力及市场反应度都产生了重大的影响,未来美的+KUKA产生的联合效应同样值得期待。
日本发那科(FANUC)
FANUC公司创建于1956年,三年后首次推出了电液步进电机,进入70年代,得利于微电子技术、功率电子技术,尤其是计算技术飞速发展,FANUC公司毅然舍弃了使其发家的电液步进电机数控产品而开始转型。1976年FANUC公司研制成功数控系统,随后又与西门子公司联合研制了具高水平的数控系统,逐渐成为当今世界上数控系统、设计、制造实力最强的企业之一。
核心领域
FANUC是全球专业的数控系统生产厂,工业机器人与其他企业相比独特之处在于:工艺控制更加便捷、同类型机器人底座尺寸更小、更拥有独有的手臂设计。
技术:精度非常高,但过载不行
发那科关于数控系统的研究可以追溯到1956年,具备前瞻性的日本技术专家预见到3C时代的到来,并组建了科研队伍。而将在数控系统的优势用于机器人身上,发那科的工业机器人精度也很高,据悉,发那科的多功能六轴小型机器人的重复定位精度可以达到正负0.02mm。此外,发那科工业机器人与其他企业相比独特之处在于:工艺控制更加便捷,同类型机器人底座尺寸更小、更拥有独有的手臂设计。
值得一提的是,发那科更将数控机床精加工的刀片补偿功能应用在机器人身上,从算法上植入了刀片补偿的功能,这使得机器人在精加工切割的过程中可以实现一圈一圈往里边走,而安川的机器人本体本身不具备这个功能,要实现这一功能只能通过二次开发进行功能补偿,而这也是很有些客户反映安川机器人不太方便的地方。
但是发那科在机器人的稳定性上,做得还不是最好,在满负载运行的过程中,当速度达到80%的时候,发那科的机器人就会报警,这也说明了发那科机器人的过载能力并不是很好。所以发那科的优势在于轻负载、高精度的应用场合,这也是发那科的小型化机器人(24KG以下的)畅销的原因。
国内市场分析
FANUC的策略与其他家略有不同,其策略为寻找并进入需求量较大的市场,瞄准增长潜力巨大的中国市场。在中国市场,发那科销售额的55%工业机器人应用于一般制造业,排名前三的分别为家电、物流和电子电气行业。FANUC是目前市场总销量最大的机器人品牌,不依托大客户的销量,采用的是开放性的市场策略。
安川电机( YASKAWA )
创立于1915年,是日本最大的工业机器人公司,总部位在福冈县的北九州岛市。1977年,安川电机运用自己的运动控制技术开发生产出了日本第一台全电气化的工业用机器人,此后相继开发了焊接、装配、喷漆、搬运等各种各样的自动化作用机器人,并一直引领着全球产业用机器人市场。
核心领域
安川电机主要生产的伺服和运动控制器都是制造机器人的关键零件,相继开发了焊接、装配、喷涂、搬运等各种各样的自动化作业机器人,其核心的工业机器人产品包括:点焊和弧焊机器人、油漆和处理机器人、LCD 玻璃板传输机器人和半导体芯片传输机器人等,是将工业机器人应用到半导体生产领域最早的厂商之一。
技术:稳定性好,但精度略差
近百年的电气电机技术传承,安川的AC伺服和变频器市场份额稳居世界第一,早在1977年,安川就研发出日本首台全电气式产业用机器人。
安川是从电机开始做起的,因此它可以把电机的惯量做到最大化,所以安川的机器人最大的特点就是负载大,稳定性高,在满负载满速度运行的过程中不会报警,甚至能够过载运行。因此安川在重负载的的机器人应用领域,比如汽车行业,市场是相对较大的。
相比较发那科的机器人来说,安川机器人的精度没有那么高,在同等价格的基础上,如果客户要求精度高的话,往往会选择发那科的机器人。但是安川机器人价格优势明显,可以说是四大品牌中价格最低,性价比较高的,安川的焊接机器人包括焊接包,报价才13/14万,与松下的焊接机器人相比较,安川走的是批量化的道路。
国内市场分析
安川近年来在国内市场大动作频繁:建立新的机器人中心、加大工厂投资、与美的建立合资公司等,意在加快实现本土化服务。中国是需求方市场,美的也是家电巨头,机器人需求量巨大,可以帮助安川实现销量提升。
安川在服务机器人方面一直有研究,特别是在医疗机器人领域,但在日本市场进展不顺利,在国内的服务机器人市场可能带来新的增长点。目前各大机器人本体企业都倾向于寻求与较大的应用型企业合作,随着市场竞争的日趋激烈,未来此类战略合作将会更加频繁。
结语
工业机器人本体中最好的当属欧洲产品,以库卡最为顶级。而当四大家族进入亚洲市场后,ABB机器人国产化的质量有所下降,日本的安川、发那科与欧美产品相比则CP值较高,更加符合在华的客户需求。
如今,机器人厂商通常更喜欢与知名品牌车厂进行合作绑定,如福斯汽车只用库卡、通用主要用发那科、欧系品牌更钟情于ABB等等,这与产业四大家族的策略调整息息相关。
四大家族的起家皆是从事机器人产业链相关的业务,如ABB和安川电机从事电力设备电机业务,发那科研究数控系统,库卡最初从事焊接设备。最终他们能成为全球领先的综合型工业自动化企业,都是因为掌握了机器人本体及其核心零件的技术,并致力投入研究而最终实现了一体化发展。
不管是历史原因还是文化理念的影响,从这四大主力的机器人企业的产品中我们可以看到企业在面对市场的变化而选择的不同发展路径,而谁能够走得更远,最终将会由市场决定。
拓展知识:
标题:国产十大电机品牌排行榜(国产十大电机品牌排行榜电三轮电机排名)
地址:http://www.cdaudi4s.com/kongdiao/weixiuzixun/108484.html


